
四川在线资阳频道消息 为充分彰显资阳城市魅力,传递资阳发展理念,塑造资阳城市品牌,进一步凝聚资阳市民的归属感、认同感,展示资阳城市形象,提升资阳知名度、美誉度,资阳市于2021年11月1日至11月30日面向社会公开征集了资阳城市宣传语、城市形象标识、城市宣传短视频,受到广大应征者的积极响应,参赛作品展现了设计者对资阳的独特认识和理解。
近日,通过各评审小组的初步评选,资阳城市宣传语、城市形象标识、城市宣传短视频提名作品名单确定。下一步,评审委员会将开展终评。现将资阳城市宣传语(10条)、城市形象标识(10个)、城市宣传短视频(25件)提名作品展示如下:
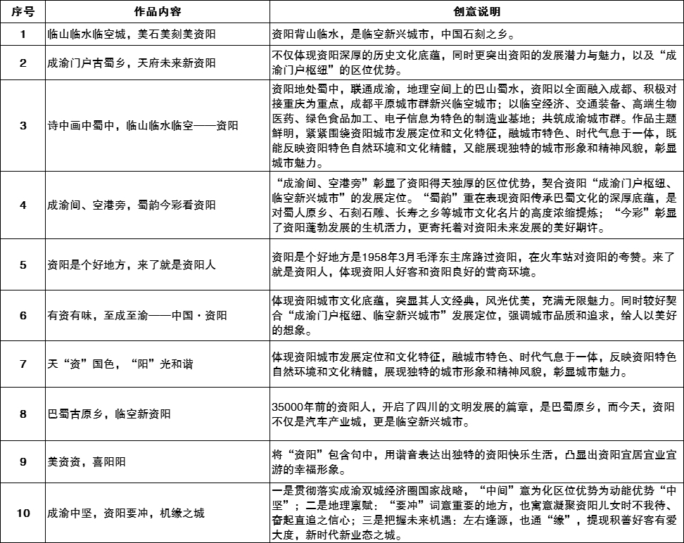
资阳城市宣传语提名作品(10条)
资阳城市宣传标识提名作品(10件)
城市宣传短视频提名作品(25件)
扫描下方二维码
查看城市宣传短视频